Kawasaki จดสิทธิบัตรเฟรมมอเตอร์ไซค์ไฟฟ้าแบบ Modular รองรับมอเตอร์หลายขนาด เปลี่ยนชุดขับเคลื่อนได้โดยไม่ต้องแก้โครงหลัก ช่วยลดต้นทุนการผลิตในอนาคต

ในช่วงเวลาหลายปีที่ผ่านมา เครื่องยนต์สันดาปภายในถือเป็นหัวใจสำคัญของรถจักรยานยนต์ ไม่ว่าจะเป็นด้านสมรรถนะ เสียงเครื่องยนต์ หรือแม้แต่ขนาดของเครื่องที่ส่งผลต่อการออกแบบโครงสร้างรถทั้งหมด
แต่เมื่อโลกกำลังก้าวเข้าสู่ยุคของ มอเตอร์ไซค์ไฟฟ้า (Electric Motorcycle) แนวคิดการออกแบบก็เริ่มเปลี่ยนไป เพราะมอเตอร์ไฟฟ้ามีขนาดเล็กกว่าเครื่องยนต์แบบดั้งเดิมมาก ทำให้ผู้ผลิตสามารถออกแบบโครงสร้างรถได้อย่างยืดหยุ่นมากขึ้น
ล่าสุด Kawasaki ได้จดสิทธิบัตรแนวคิดใหม่เกี่ยวกับ เฟรมมอเตอร์ไซค์ไฟฟ้าแบบ Modular ที่สามารถรองรับมอเตอร์หลายขนาดได้ในโครงสร้างเดียว
แนวคิดใหม่ของแพลตฟอร์มมอเตอร์ไซค์ไฟฟ้า
สิทธิบัตรฉบับใหม่นี้แสดงให้เห็นถึงแนวคิดการออกแบบที่คล้ายกับอุตสาหกรรมรถยนต์ ซึ่งรถยนต์หนึ่งรุ่นสามารถเลือกเครื่องยนต์หลายแบบได้ เช่น
- เครื่องยนต์ 4 สูบเรียง
- เครื่องยนต์ V6 หรือ V8
- ระบบไฮบริด
- หรือแม้แต่ระบบไฟฟ้าเต็มรูปแบบ
โดยทั้งหมดสามารถใช้ แพลตฟอร์มตัวถังเดียวกัน ได้ สำหรับมอเตอร์ไซค์ แนวคิดนี้แทบจะเป็นไปไม่ได้ในอดีต เนื่องจากเครื่องยนต์มีขนาดใหญ่และกำหนดโครงสร้างของตัวรถทั้งหมด แต่ด้วยขนาดที่กะทัดรัดของมอเตอร์ไฟฟ้า ทำให้แนวคิดแบบ Modular สามารถเกิดขึ้นได้จริง

เฟรมใหม่ รองรับมอเตอร์หลายรูปแบบ
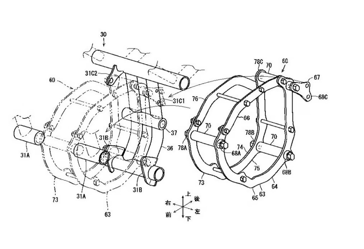
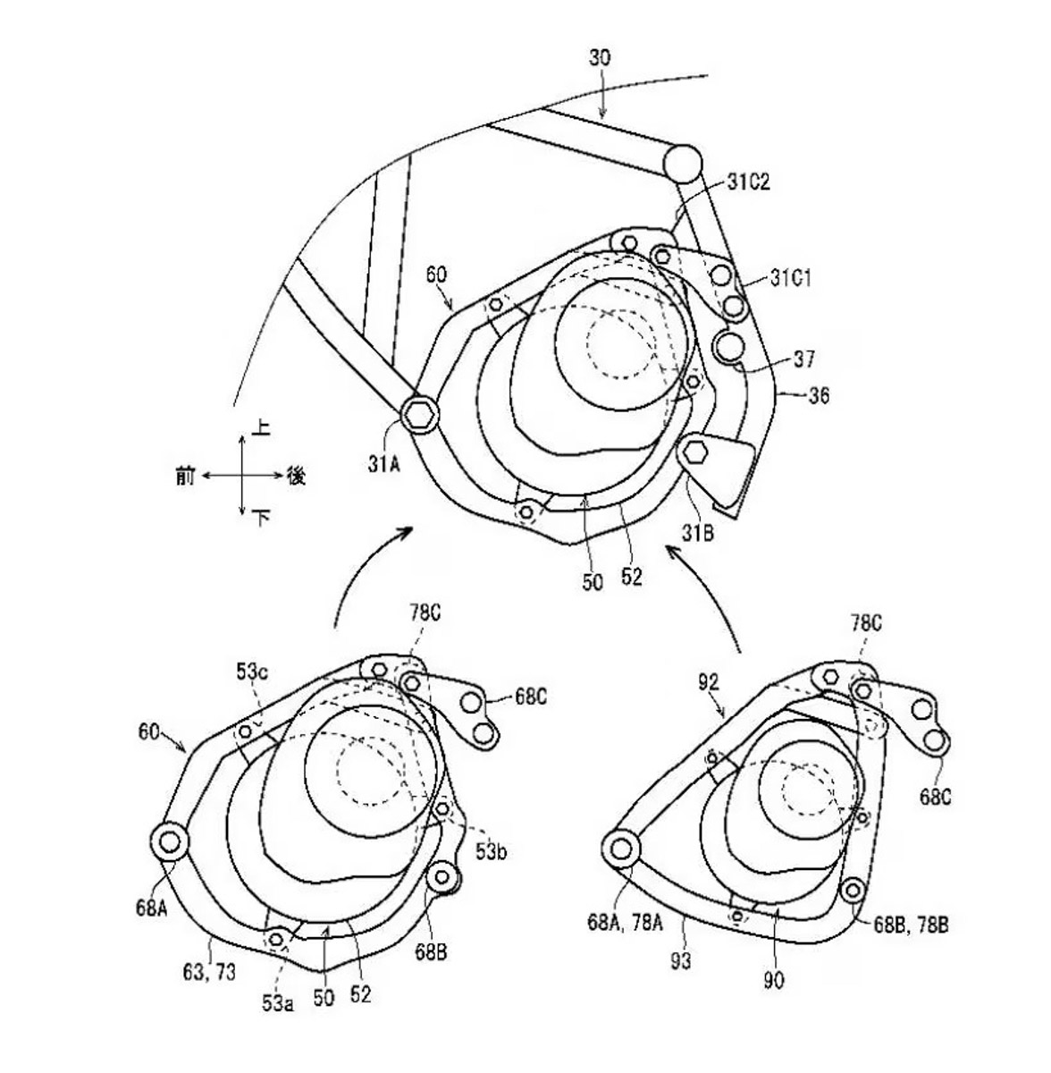
จากภาพสิทธิบัตร รถต้นแบบมีลักษณะคล้ายกับมอเตอร์ไซค์ไฟฟ้าของ Kawasaki ที่มีอยู่ในปัจจุบัน เช่น Z e-1 และ Ninja e-1 โครงสร้างหลักยังคงใช้ เฟรมเหล็กแบบ Trellis Frame และมีช่องสำหรับติดตั้งแบตเตอรี่แบบถอดเปลี่ยนได้อยู่ตรงกลางเฟรม ส่วนมอเตอร์และระบบส่งกำลังจะถูกติดตั้งบริเวณด้านหน้าของจุดหมุนสวิงอาร์ม ความแตกต่างสำคัญของสิทธิบัตรใหม่นี้คือ การเพิ่ม Subframe ระหว่างเฟรมหลักกับมอเตอร์
Subframe ที่ปรับเปลี่ยนได้
Subframe ในสิทธิบัตรถูกออกแบบให้แบ่งเป็น สองส่วนหลัก โครงส่วนบน กับโครงส่วนล่าง โดยทั้งสองส่วนสามารถ ถอดเปลี่ยนหรือปรับรูปแบบได้ง่าย เพื่อรองรับมอเตอร์ไฟฟ้าที่มีขนาดหรือรูปแบบการติดตั้งแตกต่างกัน จากแนวคิดนี้ทำให้ผู้ผลิตสามารถ เปลี่ยนชนิดมอเตอร์ เปลี่ยนกำลังของรถ และปรับสเปกของรุ่นย่อย ได้โดยไม่ต้องออกแบบเฟรมหลักใหม่ทั้งหมด

ลดต้นทุนการผลิตและพัฒนา
ข้อดีสำคัญของแนวคิด Modular Frame ของ Kawasaki ได้แก่
1. ใช้ชิ้นส่วนร่วมกันได้มากขึ้น
ช่วยให้การผลิตจำนวนมากทำได้ง่ายขึ้น ลดต้นทุนต่อคัน
2. ลดต้นทุนการพัฒนา (R&D)
ไม่จำเป็นต้องออกแบบเฟรมใหม่สำหรับรถทุกโมเดล
3. กระบวนการผลิตง่ายขึ้น
โรงงานสามารถใช้โครงสร้างหลักเดียวกันสำหรับหลายรุ่น
4. เพิ่มทางเลือกให้ลูกค้า
ผู้ซื้อสามารถเลือกกำลังมอเตอร์หรือสมรรถนะที่ต้องการได้

อาจช่วยให้มอเตอร์ไซค์ไฟฟ้าราคาถูกลง
หนึ่งในปัญหาหลักของตลาด มอเตอร์ไซค์ไฟฟ้า คือราคาที่สูงกว่ารถเครื่องยนต์สันดาปภายใน โดยเฉพาะเมื่อพิจารณาเรื่อง ระยะทางต่อการชาร์จ สมรรถนะ และต้นทุนแบตเตอรี่ ดังนั้น หากเทคโนโลยีอย่าง Modular Electric Platform สามารถช่วยลดต้นทุนการผลิตได้จริง ก็อาจเป็นกุญแจสำคัญที่ทำให้มอเตอร์ไซค์ไฟฟ้าได้รับความนิยมมากขึ้นในอนาคต
สรุป
สิทธิบัตร Kawasaki Modular Electric Bike แสดงให้เห็นถึงแนวคิดใหม่ในการออกแบบมอเตอร์ไซค์ไฟฟ้า ที่ใช้เฟรมหลักเดียวกันแต่สามารถติดตั้งมอเตอร์หลายแบบได้ผ่าน Subframe ที่ปรับเปลี่ยนได้ หากเทคโนโลยีนี้ถูกนำมาใช้จริง เราอาจได้เห็นมอเตอร์ไซค์ไฟฟ้าของ Kawasaki ที่มี หลายระดับกำลัง หลายรุ่นย่อย ที่ใช้แพลตฟอร์มเดียวกัน ซึ่งจะช่วยลดต้นทุนการผลิต และทำให้ มอเตอร์ไซค์ไฟฟ้าเข้าถึงผู้ใช้ได้ง่ายขึ้นในอนาคต
ติดตามข่าวสารยานยนต์ : car2day.com
Page Facebook : Car2Day
Youtube : youtube.com/@Car2day










