Zongshen จดสิทธิบัตรรถสามล้อเอนโค้งได้ มาพร้อม 2 โหมดขับขี่ ทั้งโหมด Trike และ Tilting พร้อมระบบขับเคลื่อนล้อหลังคู่แบบ AWD เทคโนโลยีใหม่สุดล้ำ

Zongshen ผู้ผลิตรถจักรยานยนต์จากประเทศจีน สร้างความแปลกใหม่ให้วงการอีกครั้ง ด้วยการยื่นจดสิทธิบัตรรถสามล้อดีไซน์ล้ำ ที่สามารถสลับโหมดการขับขี่ได้ถึง 2 รูปแบบ พร้อมโครงสร้างล้อหลังคู่ ซึ่งแตกต่างจากรถสามล้อทั่วไปในตลาด
จุดเด่นของแนวคิดนี้คือการผสมผสานระหว่างโหมด Trike แบบดั้งเดิม และโหมด Tilting ที่สามารถเอนเข้าโค้งได้เหมือนมอเตอร์ไซค์ โดยเลือกใช้ “ล้อหลัง 2 ล้อ” แทนการใช้ล้อหน้าคู่แบบที่พบเห็นได้ในปัจจุบัน
แนวคิดรถสามล้อเอนโค้ง มีมานาน แต่ Zongshen เลือกเดินอีกทาง
รถสามล้อแบบเอนเข้าโค้งได้ (Tilting Trike) ไม่ใช่เรื่องใหม่ โดยมีมาตั้งแต่ยุค 1970 หนึ่งในรุ่นแรกคือ Ariel 3 จาก BSA ที่เปิดตัวในปี 1970 แม้จะเป็นแนวคิดล้ำยุค แต่กลับไม่ประสบความสำเร็จในเชิงพาณิชย์
ต่อมา Honda ได้นำแนวคิดนี้มาพัฒนาใหม่ในซีรีส์ Gyro ซึ่งประสบความสำเร็จและยังถูกใช้งานในญี่ปุ่นจนถึงปัจจุบัน
ในยุคปัจจุบัน รถสามล้อส่วนใหญ่ เช่น
- Piaggio MP3
- Yamaha Tricity
- Yamaha Niken
จะใช้โครงสร้าง “ล้อหน้า 2 ล้อ ล้อหลัง 1 ล้อ” และใช้กลไกแบบ parallelogram เพื่อให้ตัวรถเอนเข้าโค้งได้เหมือนมอเตอร์ไซค์ทั่วไป

พลิกแนวคิด: ล้อหลังคู่ + เอนโค้งได้
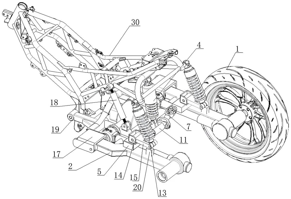
สิ่งที่ทำให้ Zongshen แตกต่าง คือการเลือกใช้โครงสร้าง “ล้อหน้า 1 ล้อ ล้อหลัง 2 ล้อ” โดยติดตั้งชุดล้อหลังทั้งหมดเข้ากับเฟรมมอเตอร์ไซค์แบบปกติ
ไฮไลต์สำคัญคือ
- ล้อทั้ง 3 สามารถเอนเข้าโค้งได้
- แต่ไม่ใช่ตลอดเวลา
- ผู้ขี่สามารถเลือกโหมดการใช้งานได้ด้วยปุ่มกด
ระบบขับเคลื่อน AWD ล้อหลังคู่
อีกหนึ่งจุดเด่นคือระบบขับเคลื่อนล้อหลังทั้งสอง (All-Wheel Drive) โดยใช้ชุดดิฟเฟอเรนเชียลติดตั้งอยู่กึ่งกลางระหว่างสวิงอาร์ม
กำลังจะถูกส่งผ่าน
- เพลาข้าง (output shafts)
- เฟืองบีเวล (bevel gears)
- และเพลาการ์ดาน
ไปยังล้อหลังทั้งสองข้างอย่างอิสระ ช่วยเพิ่มการยึดเกาะถนนและเสถียรภาพในการขับขี่

ระบบกันสะเทือนอัจฉริยะ เปลี่ยนโหมดได้ด้วย Air Suspension
หัวใจของเทคโนโลยีนี้คือระบบกันสะเทือนด้านหลัง ซึ่งประกอบด้วยโช้ค 3 ตัว ได้แก่
- โช้คซ้าย-ขวา
- โช้คกลางแบบลม (Air Suspension)
โหมด Trike (ไม่เอน)
- โช้คกลางหดตัว
- ตัวรถด้านหลังลดต่ำลง
- สวิงอาร์มถูกล็อก
- ไม่สามารถเอนเข้าโค้งได้
- เหมาะสำหรับความเร็วต่ำหรือจอดรถ
โหมด Tilting (เอนเข้าโค้ง)
- อัดลมเข้าโช้คกลาง
- ตัวรถยกสูงขึ้น
- ปลดล็อกการทำงานของสวิงอาร์ม
- รถสามารถเอนเข้าโค้งได้เหมือนมอเตอร์ไซค์
นอกจากนี้ยังมีระบบจำกัดองศาการเอน เพื่อเพิ่มความปลอดภัยในการใช้งานจริง

เครื่องยนต์ยังไม่ระบุ แต่มีความเป็นไปได้หลายแบบ
ในเอกสารสิทธิบัตรยังไม่ได้ระบุประเภทเครื่องยนต์ที่ใช้ แต่จากโครงสร้างระบบส่งกำลัง มีแนวโน้มว่าเครื่องยนต์แบบวางตามยาว (longitudinal) จะเหมาะสมกว่าทั้งนี้ สามารถเป็นไปได้ทั้งเครื่องยนต์สันดาป หรือมอเตอร์ไฟฟ้า
มีโอกาสผลิตจริงหรือไม่?
แม้จะเป็นเพียงสิทธิบัตร แต่ก็สะท้อนให้เห็นว่า China กำลังกลายเป็นผู้นำด้านนวัตกรรมรถจักรยานยนต์มากขึ้น โดยกล้าทดลองแนวคิดใหม่ ๆ ที่แตกต่างจากตลาดเดิม
อย่างไรก็ตาม ยังต้องรอดูว่าตลาดจะตอบรับรถสามล้อแบบ “ล้อหลังคู่ + เอนโค้งได้” มากน้อยเพียงใด เพราะปัจจุบันรถแบบล้อหน้าคู่ยังคงได้รับความนิยมสูงกว่า
สรุป
Zongshen Three-Wheeler คันนี้ถือเป็นแนวคิดที่ “ฉีกกฎ” รถสามล้อแบบเดิม ด้วยการรวมระบบ 2 โหมดขับขี่ ล้อหลังคู่ ระบบ AWD และฟีลลิ่งการเอนแบบมอเตอร์ไซค์ แม้ยังไม่ยืนยันการผลิต แต่ถือเป็นอีกหนึ่งไอเดียที่น่าจับตาในอนาคตของวงการสองล้อ (หรือสามล้อ) อย่างแท้จริง
ติดตามข่าวสารยานยนต์ : car2day.com
Page Facebook : Car2Day
Youtube : youtube.com/@Car2day










